
发布时间:2024-05-11 14:39:35 阅读:7768
2023年12月29日,十四届全国人大常委会第七次会议审议并通过了《公司法》修订草案(四审稿),本次审议通过的《公司法》修订将于2024年7月1日起实施。新《公司法》对公司资本制度、公司治理、控股股东及经营管理人员的责任等均作出较大幅度的修订,对投融资交易将产生较大影响。笔者以“投融资交易”为观察视角,推出新《公司法》对投融资交易的系列文章。本篇为投融资系列文章之一:新《公司法》对融资交易流程的影响。
1.一次完整的融资是如何完成的?
新兴企业或者高科技企业在业务发展过程中,对于资金的需求也会日益增加,一般需要多轮融资才能进入到稳定发展的成熟阶段。在此期间,企业往往需要寻求外部投资人,以一定的股权换取投资人的投资款。通常来说,一次完整的融资包括如下各步骤:
第一、签署投资条款清单,又称为“Term Sheet”、“TS”或“投资意向书”。在融资项目中,如投资人看好融资方项目,融资方也有意引入外部投资人,双方经友好沟通,达成了初步投资意向,双方可能会先就本轮投资估值、拟投资金额、公司治理机构、交割条件、排他条款、保密约定以及投资者系列优先权利等核心条款进行明确,双方先行签署投资条款清单。一般而言,投资条款清单会约定投资条款清单不具有法律约束力,但一旦开启后续的投资谈判,一般双方均会谨慎遵守投资条款清单,毕竟如果后续谈成该融资项目,投资方将成为融资方股东,双方须保持友好沟通;如后续未谈成,也尽量避免在同行圈内留下不诚信的名声。
此外,一般融资项目在启动尽调时,双方会事先签署保密协议,要求投资方保守投资过程中获知的融资方商业秘密,也有不少项目是将保密条款约定在投资条款清单中进行签署。
第二、尽职调查。在双方签订投资条款清单后,一般投资方会聘请外部中介机构或者由内部人员对融资方公司的财务、法律、业务等多方面进行尽调,以进一步了解融资方的实际情况,来决定是否投资以及确定投资方案,并为后续的投后管理提供管理思路。
第三、签署投资协议文件。投资方在完成尽职调查后,一般需要将投资项目情况提交投资决策委员会进行是否投资的决议,投委会审议通过后,投资方将起草全套投资协议文件,包括但不限于投资协议、股东协议、修订章程等,双方将进入投资谈判阶段。在交易文件中,投资人一般会根据尽调情况设置一定的交割先决条件,只有当交割先决条件被全部满足或者被豁免时,投资人才有义务继续推进交易的履行,包括支付投资款等。原则上,对于特别重要或者可在短时间内解决的问题会放在交割先决条件进行处理,但对于解决耗时长或者不太重要的事项,一般会放在交割后承诺条款进行约定。
第四、交割与终止。当交割先决条件被全部满足或者被豁免时,各方将按照交易文件的约定进行交易,交易完成之日一般被称为“交割日”或者“完成日”。在交割日时,是投资人先行打款还是融资方先完成股权登记或者出具出资证明文件取决于双方的谈判地位,但一般投资方会处于较为强势地位,除非融资项目属于抢手项目。此外,如当交割先决条件无法被全部满足或者被豁免的,则本次交易可以存在“流产”可能,为预防此类情况,一般建议可以在交易文件中约定交易截止日期,使得任一方有权在截至日时选择终止交易。
第五、投后管理。在完成交割文件的签署并顺利完成交割后,投资人将正式成为融资方的股东,将参与公司的投后管理工作一般而言,领投方会要求占融资方董事会的一个席位,方便投资方了解后续公司的生产经营,并通过查阅财务报告了解公司的经营状况,以寻求在合适的契机进行退出。
2.新《公司法》对起草交易文件的影响
如同前文所述,在投融资项目中,交易文件一般包括投资条款清单、增资协议/投资协议、股东协议以及相关的辅助性文件,例如公司决议、公司章程等。在新《公司法》出台后,对交易文件的内容会产生一定影响。
在新《公司法》全文中,以“全体股东”为关键字进行检索,梳理出相应的条款如下表所示:


从上表可以看出,有限责任公司投融资项目中,股东会职权的行使事项、股东会的通知时间、监事岗位的设置与否、利润分配事项、定向减资事项、优先认购权以及股份/有限公司注销公司登记事项等,无论在股东协议、公司决议亦或者公司章程中进行约定,只要全体股东一致同意均具有法律效力。
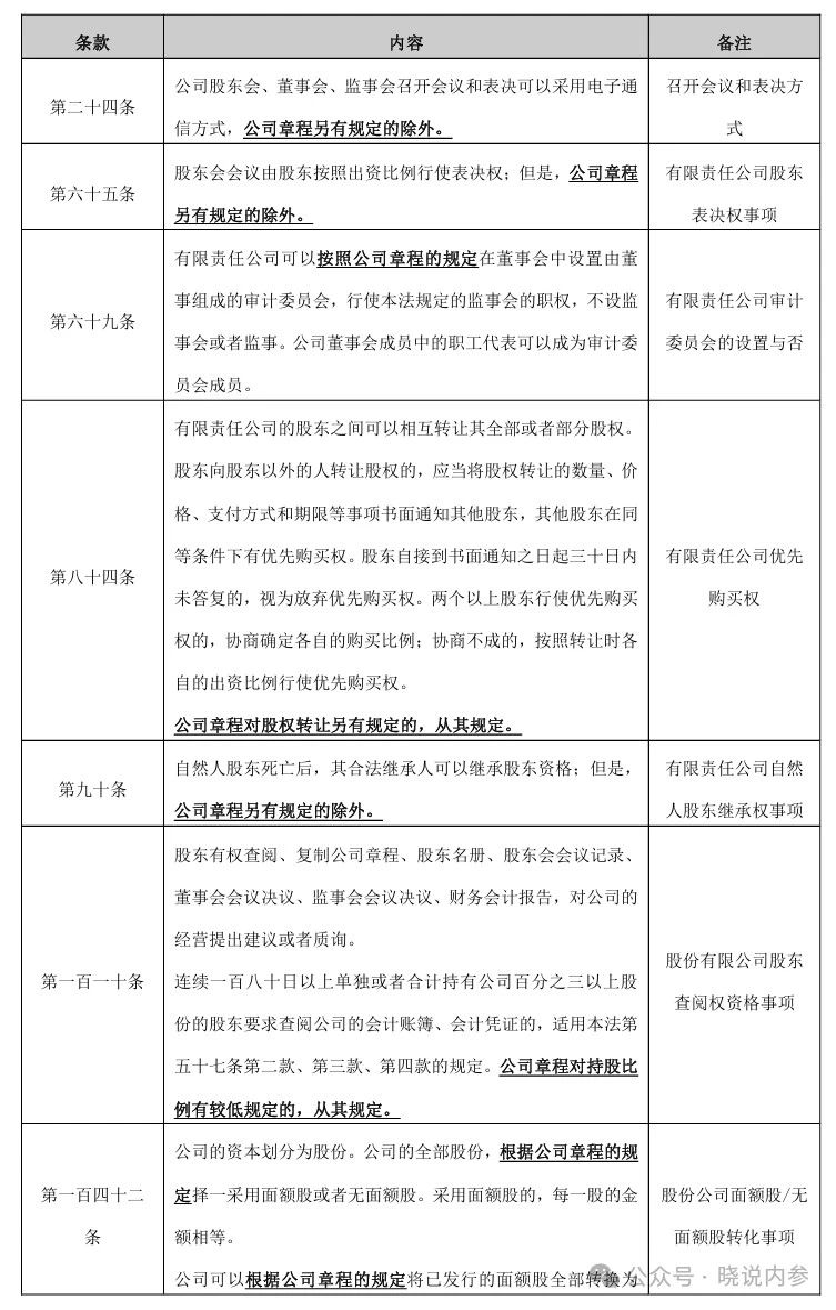
与此同时,笔者又以“公司章程”为关键字进行检索,梳理出只能由公司章程规定的事项如下表所示:


从上表可以看出,有限责任公司投融资项目中,股东表决权事项、审计委员会的设置与否、优先购买权、自然人股东继承权事项;股份有限公司投融资项目中,股东查阅权资格事项、面额股/无面额股转化事项、股权转让事项、分红权事项、公司合并支付价款的比例事项、定向减资事项;以及股份/有限公司清算组组成人员事项、召开会议和表决方式建议在公司章程中进行约定。即便在股东协议中进行约定时,也同步至公司章程,以防止出现股东协议约定事项存在无效的风险。
3.新《公司法》对交割时序的影响
根据新《公司法》第98条规定:“发起人应当在公司成立前按照其认购的股份全额缴纳股款。”第228条规定:“”……股份有限公司为增加注册资本发行新股时,股东认购新股,依照本法设立股份有限公司缴纳股款的有关规定执行。”因此,对于融资方是股份有限公司来说,投融资项目中一般融资方先办理工商变更后续再支付投资款的方式将无法继续适用,这将意味着投资方在投资股份有限公司时需要提前支付投资方,方可完成工商变更手续。
根据新《公司法》第47条规定:“有限责任公司的注册资本为在公司登记机关登记的全体股东认缴的出资额。全体股东认缴的出资额由股东按照公司章程的规定自公司成立之日起五年内缴足。”第228条规定:“有限责任公司增加注册资本时,股东认缴新增资本的出资,依照本法设立有限责任公司缴纳出资的有关规定执行。”此处所说的增资时依照设立公司缴纳出资的有关规定执行,意味着自增资起五年内须缴足全部增资款,因此该规定也会影响拟分批支付增资款的投资安排。
4.新《公司法》对融资方式的影响
根据新《公司法》第50条规定:“有限责任公司设立时,股东未按照公司章程规定实际缴纳出资,或者实际出资的非货币财产的实际价额显著低于所认缴的出资额的,设立时的其他股东与该股东在出资不足的范围内承担连带责任。”第99条规定:“发起人不按照其认购的股份缴纳股款,或者作为出资的非货币财产的实际价额显著低于所认购的股份的,其他发起人与该发起人在出资不足的范围内承担连带责任。”第88条进一步规定:“股东转让已认缴出资但未届出资期限的股权的,由受让人承担缴纳该出资的义务;受让人未按期足额缴纳出资的,转让人对受让人未按期缴纳的出资承担补充责任。未按照公司章程规定的出资日期缴纳出资或者作为出资的非货币财产的实际价额显著低于所认缴的出资额的股东转让股权的,转让人与受让人在出资不足的范围内承担连带责任;受让人不知道且不应当知道存在上述情形的,由转让人承担责任。”
在投融资项目中,投资人也常出现受让创始股东老股的问题,根据前述规定,如创始股东股权届时并未实际出资,或者以非货币财产出资被认定为显著低于所认缴出资额的,投资人将被要求就出资不足的范围内承担连带责任。因此,在新《公司法》出台后,投资人将更加倾向于采购增资方式进行投资。